• 首页
  • 关于我们
    企业简介 企业治理 企业文化 企业招聘
  • 新闻中心
    企业新闻 行业新闻
  • 党建动态
    党建要闻 职工之家 学习平台
  • 工程管理
    经典工程 质量安全 项目动态
  • 招标投标
    招标公告 中标公示 原中标公示
  • 联系我们
  • Email
  • OA

  • 登录 注册
首页 > 招标投标 > 招标公告

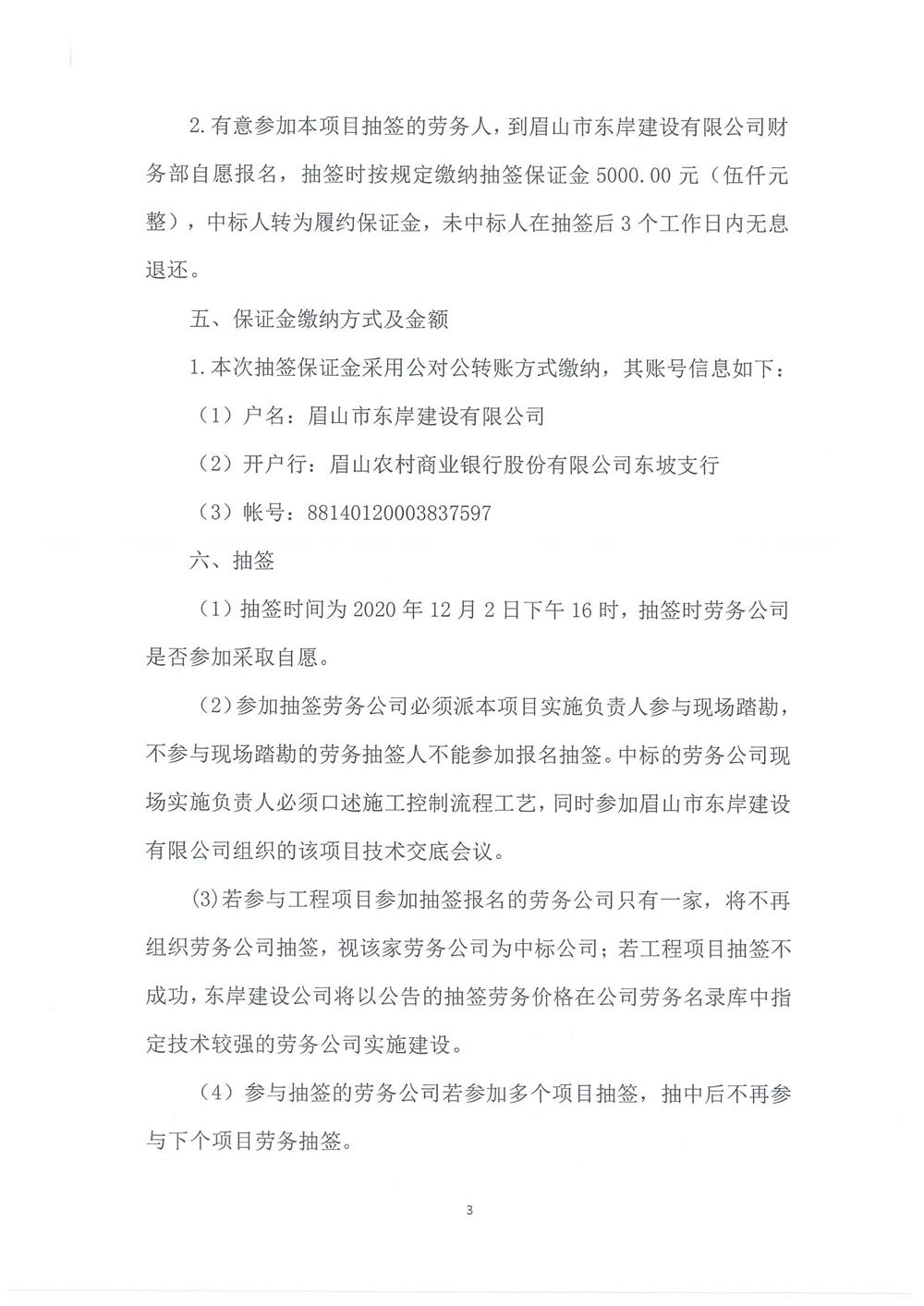
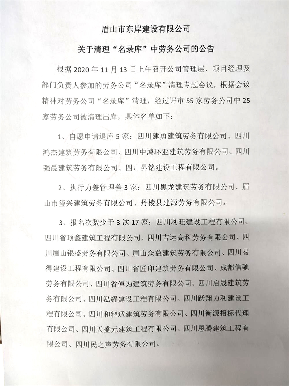
劳务清库公告

作者:小编 更新时间:2022-03-21 人看过 人收藏


招标文件下载:
加入收藏
上一篇:应急管理局区森林防灭火营房(崇仁消防站)维修改造
下一篇:合格分包商名单
返回列表
友情链接: 眉山市政府 眉山市东坡区政府 重庆巨能建设集团 眉山市东坡发展投资集团
  • 关于我们
    企业简介 企业治理 企业文化
  • 党建动态
    党建要闻 职工之家 学习平台
  • 工程管理
    经典工程 质量安全 项目动态
  • 招标投标
    招标公告 中标公示 原中标公示

联系方式

028-38608198

邮 箱:fuwu@cndajs.com

手 机:02838608198

地 址:眉山市东坡区经开新区眉蒲路圣丰国际商务楼(农商中心)11楼

Copyright © 2021-2022 眉山市东岸建设有限公司 版权所有 备案号:蜀ICP备2022004685号 技术支持:易尔通网络